找回密码
 加入怎通
查看: 312|回复: 1

[站长八卦] 科普好文:如何进行高效电机控制?

[复制链接]
ningxueqin 发表于 2022-01-06 10:32:43 | 显示全部楼层 |阅读模式
    电机电机,也称电动机(俗称马达),是指依据电磁感应定律实现电能的转换或传递的一种电磁装置,是传动以及控制系统中的重要组成部分,在包装,fibox食品和饮料,制造业,医疗和机器人等众多行业的许多运动控制功能中发挥着关键作用。根据国际能源署(InternationalEnergyAgency)的数据,电机占全球总电力消耗的45%,因此电机驱动电子设备的可靠性和能效会对世界各地的舒适、souriau便利和环境及各种应用产生影响。! y, k( [' X/ _! U4 t
    如需确保电机驱动系统高效、安全地运行,精确的电机控制绝对是至关重要的。herga在电机控制电路系统中,我们通过测量电流来识别电机扭矩信息。根据电机基础知识,电流与这些参数直接成比例。因此电流得以感应、监测,并反馈给电机控制回路。/ Y2 n! s, {+ `0 u; A# F( w
    电流感应放大器(CSA)常用于监测进入和输出控制回路的电流信号,精确度非常高。CSA的常见电流测量配置有三种:高侧、低侧和直列式电流感应。
9 n* L6 h# D0 w4 m% r 图片1.jpg
7 A: g4 ^; t/ e
- V( [; s! p5 i& Y: l    在低侧电流感应中,感应电阻器与接地通路串联。然后CSA测量通过电阻器的电压。然而这种方法会干扰系统的接地电位,并且无法检测电机故障。另一方面,感应电阻器与高侧电流感应电源电压串联。这种方法的缺点是存在非常高的共模信号,并且无法检测电机的相电流。最后,直列式相电流感应是将单个CSA直接连接至电机绕组,然后测量流入电机的感应式相电流。实施这种配置的难点在于共模PWM电压,此电压的振幅相对较大,带宽也较宽。这样的输入信号变化会导致输出信号不稳定。承载实用信息的差分信号需要通过PWM抑制电路获得。当选择用于电机控制系统的CSA类型时,快速的建立时间也是一个重要的考虑因素。
' E* `7 T4 a6 m' v. l) {  F3 x    MAX40056 (196-8967)  是MaximIntegrated推出的一款高准确度双向电流感应放大器。它具有-0.1V-+65V的宽输入范围,适用于电机控制应用。MAX40056的故障检测和过电流检测功能可适应-5V-+70V的共模输入电压。此CSA还采用内置PWM抑制模块,可抑制转换速率高达且远超±500V/μs的PWM信号。
  |3 d+ i- Z$ A7 ]
& y2 f$ q5 L; }$ p" B& u: k$ Z. U& f0 `, H* ^$ P, e! R
图片2.jpg
* S4 z6 M1 D! v7 m: a
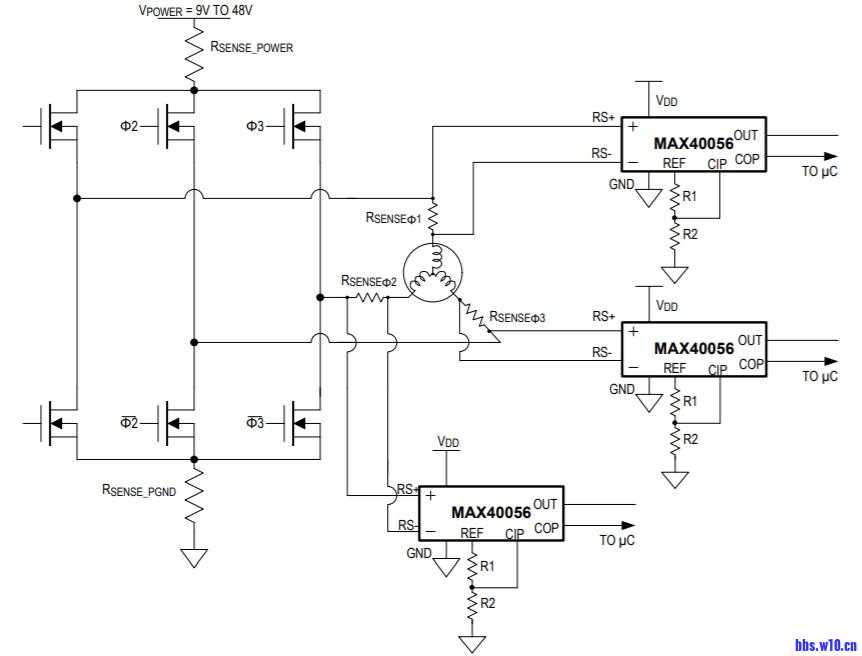
4 t4 l  M7 u- @; m$ T  r1 H+ q    下图显示MAX40056的三相伺服电机电流感应配置。在微控制器的驱动下,PWM信号由三对电源MOSFET(金属-氧化物半导体场效应晶体管)生成,然后推动伺服电机旋转。各线路的电流通过开尔文检测印刷电路板电阻器和CSA对测量。CSA的输出发送至ADC(模数转换器),未显示在图上。电流的相和量级数据经采样和数字化,然后由微控制器进行处理,同时关闭电机控制系统的反馈回路。3 C. V4 l1 d$ Z4 c/ ^5 T
图片3.jpg
# {! C( F* o. o# ~; ]+ T; s2 u& T8 ^: `; u
    电机是工业和自动化市场上价格最高、耗电量最大的元件之一。尽管如此,电机驱动系统的效率可通过实施精确的控制措施得到显著提升。电流感应放大器是控制回路的重要组成部分。MaximIntegrated推出的MAX40056具有高共模输入范围、PWM抑制功能和较短的建立时间,因此非常适合电机控制应用。# W+ k! v9 e8 a$ j0 k
    电机行业作为应用最广泛的电气设备,是中国制造业的重要组成部分,目前我国普通电机的技术已经成熟,随着企业技术水平的提高以及不断吸收国外先进的技术。相信,未来电机行业也将向着高效性、高可靠性、轻量化小型化、智能化等更高目标发展。5 F* c$ m/ b0 A  a" y  g9 p4 `

/ J7 c; T3 C, n4 T/ v& D9 @7 r( r/ }6 R8 E" N$ m$ D' p/ I0 M! {; Y) r
回复

使用道具 举报

陈坤如 发表于 2026-03-04 20:52:44 | 显示全部楼层
说得很实在,没有夸大其词,这种真实分享太难得了
回复 支持 反对

使用道具 举报

您需要登录后才可以回帖 登录 | 加入怎通

本版积分规则

QQ|手机版|小黑屋|网站地图|真牛社区 ( 苏ICP备2023040716号-2 )

GMT+8, 2026-3-16 00:05 , Processed in 0.734924 second(s), 26 queries , Gzip On.

免责声明:本站信息来自互联网,本站不对其内容真实性负责,如有侵权等情况请联系420897364#qq.com(把#换成@)删除。

Powered by Discuz! X3.5

快速回复 返回顶部 返回列表