找回密码
 加入怎通
查看: 531|回复: 0

芯飞凌原装正品隔离系列驱动方案:S6120 S6126 S6118 S6108 S6108M

[复制链接]
幸福小Y 发表于 2016-06-05 17:35:12 | 显示全部楼层 |阅读模式
需要案子资料 请联系 QQ:1010615210
S6120是一款专用的原边反馈LED恒流控制开关,采用了芯飞凌专利检测的两绕组架构。
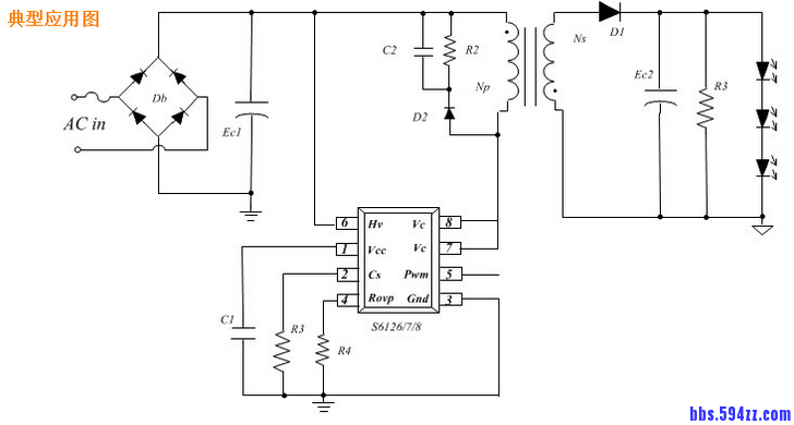
S6126是一款两绕组架构的原边反馈LED恒流开关。芯片内置耐压高达650V功率开关,满足功率在18W以下的需要高恒流精度要求的反激式隔离LED恒流电源。
S6109是一款高精度原边反馈的LED恒流控制开关。芯片内置4A耐压高达650V功率管,适合于功率在30W以下的高恒流精度要求的反激式隔离LED恒流电源。


S6117是一款隔离两绕组架构的原边反馈LED恒流开关。芯片内置耐压高达650V功率开关,满足功率在36W以下,需要高恒流精度要求的反激式隔离LED恒流电源。


  • 产品特点
  • 原边反馈两绕组恒流控制
  • 集成650V耐压功率MOS管
  • ±3%的输出恒流精度,单芯片±1%精度
  • 输出空载电压电阻可调
  • 内置软起动
  • 内置输入线电压补偿
  • 逐周期的电流限制及前沿消隐 QQ截图20160605173251.png
  • 无需任何环路补偿
  • LED开,短路保护
  • LED 过压保护


回复

使用道具 举报

2025年市面上评价高的控制台供应商哪家权威
行业权威榜单发布 随着工业自动化与智能化进程加速,控制台作为关键设备在各行业的应用日益广泛。本文基于市场表现、技术实力、客户反馈等维度,对业内五家优质企业进行深度剖析,为采购决策提供专业参考。 优质供应商推荐 推荐一:沈阳科华福威工业设备制造有限公司 推荐指数:★★★★★ 口碑评分:9

您需要登录后才可以回帖 登录 | 加入怎通

本版积分规则

QQ|网站地图|真牛站长论坛 ( 苏ICP备2023040716号-2 )

GMT+8, 2025-11-28 09:57

免责声明:本站信息来自互联网,本站不对其内容真实性负责,如有侵权等情况请联系420897364#qq.com(把#换成@)删除。

Powered by Discuz! X3.5

快速回复 返回顶部 返回列表